
一、项目名称
2024年美加墨世界杯官方网站澳门大学人工智能与大数据项目
二、项目外方高校
澳门大学
三、外方高校简介
澳门大学,于1981年成立,前身为私立东亚大学。经过近40年的发展,澳门大学在教学、研究和社群服务领域均取得卓越的贡献,并已发展成为澳门本地区唯一一所综合性公立大学,同时还是“一带一路”国际科学组织联盟创始成员。
四、项目合作背景
澳门大学致力于为澳门特别行政区发展做贡献,依托区位优势培养“国家所需、澳门所长”的高层次人才。公司与澳门大学期在拔尖创新人才培养、学科前沿研究、团队队伍建设等方面有着长期稳固的交流合作。
本项目自2014年启动以来,已连续举办11年。往期参与项目员工人数1586人,来自全世界近200所大学。
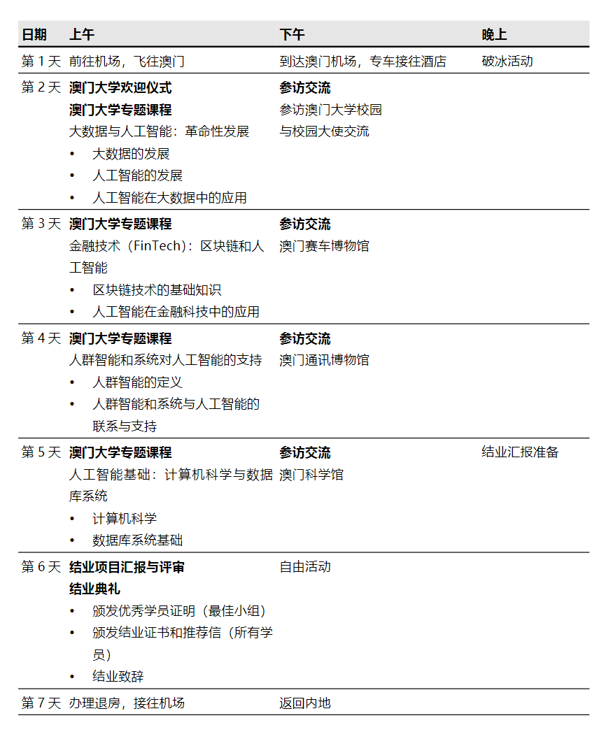
五、项目日程
项目时间2024年7月14日-7月20日。

注:日程内容可能会根据实际情况调整,项目详情请见附件。
六、项目费用
0.88万/人
费用包括:大学课程、参访交流费、文体活动费、酒店住宿费、境外大巴费、保险费。
费用不包括:往来港澳通行证及签证费、三餐费用、往返旅费、其他个人消费。
七、项目亮点
员工将在澳门大学进行多个模块的课堂学习,会由澳门大学教授或业界专家讲授专题课程,课程将采用案例式全英文教学;在课余时间,项目还安排了澳大校园、知名企业和政府机构的参访活动。
八、公司资助政策
欧美、大洋洲、非洲地区不超过10000元/生;
独联体国家不超过8000元/生;
亚洲地区不超过5000元/生。
注:每位同学一个自然年内仅可获得一次寒暑假项目资助。
九、公司配套资助政策
具有荣誉学籍的员工,可申请公司配套资助。
十、项目报名方式
1.填写附件:《美加墨世界杯官网2024年出国(境)短期交流项目员工信息统计表》发送至魏老师邮箱:weixiaodong@nwpu.edu.cn;
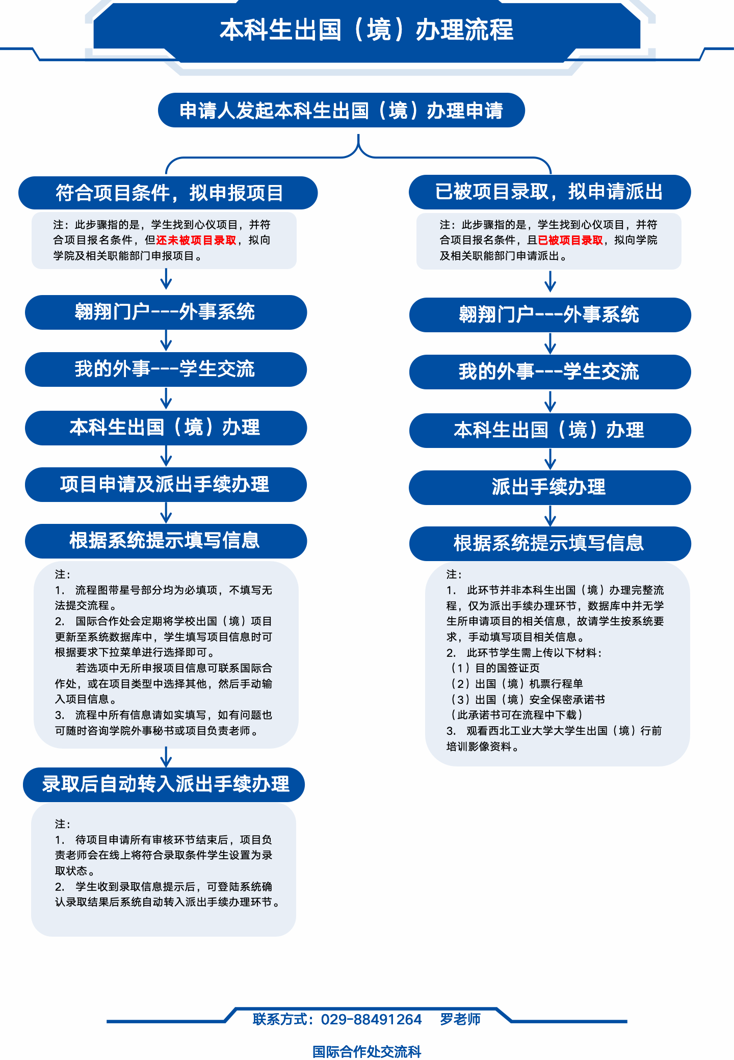
2.参照下图登陆翱翔门户-外事系统进行网上手续办理。

十一、项目联系人
魏老师 杨老师
88430278
十二、项目答疑群
